新加坡莱佛士音乐学院(简称,SRMC)成立于2001年,是一所已在私立教育理事会(CPE)注册的高等音乐学府。是新加坡最知名的音乐艺术高等音乐学府之一,同时在2011年获得教育信托认证。SRMC致力于培养专业音乐人才,不止拥有完善的课程,优质的设施,创新的教学,更有一支优秀专业且乐于奉献的师资团队。今天意腾留学给同学们介绍新加坡莱佛士音乐学院有什么专业?

新加坡莱佛士音乐学院专业课程&学历
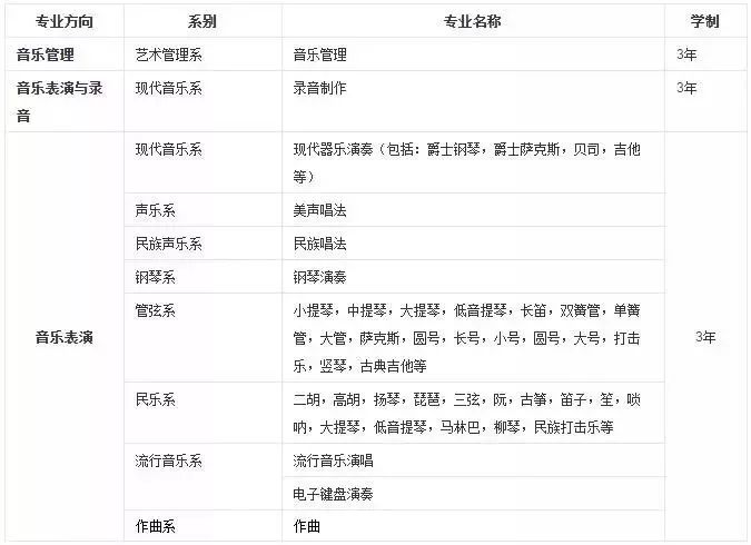
新加坡莱佛士音乐学院现开设声乐系、民乐系、西洋乐系、钢琴系及作曲系五大系别,下设流行演唱、美声演唱、民族与西洋乐器乐演奏、钢琴表演、作曲、传媒制作等数十门专业,是新加坡最大、 综合门类最全的音乐学院。

学校最新的专业便是流行音乐表演专业,该专业是由新加坡莱佛士音乐学院与新加坡李伟菘音乐学校合作开发,以满足新加坡、中国和东南亚流行音乐行业不断增长的需求。
课程由李伟菘音乐学校参与编制及教学,以专业的课程指导帮助有抱负的流行歌手实践梦想,同时,李伟菘、李偲菘将带来大师课分享。在音乐行业专家的指导下,学生将开启他们在流行音乐行业的璀璨职业生涯。
新加坡莱佛士音乐学院文凭
除了颁发由中国政府和国际范围内承认的专业文凭外,新加坡莱佛士音乐学院也与英国西伦敦大学合作,提供音乐表演大学本科及荣誉学士学位课程,为有志于艺术专业深造的学生提供优质教育。包括两年制高级大专、三年制本科,以及研究生课程。
新加坡莱佛士音乐学院名校合作
2010年,新加坡莱佛士音乐学院与英国久负盛名的百年名校西伦敦大学(University of West London)伦敦音乐学院进行合作,提供音乐和舞蹈类的副学士学位与大学本科学士学位课程。
新加坡莱佛士音乐学院是西伦敦大学在英国本土外唯一提供此课程的高等艺术院校。
学院的发展方向是,立志成为东南亚最为顶尖的音乐学府。学院在这几年内不仅仅立足新加坡本土完善了本身的教学模式的创新及升级。还积极地与海外知名院校建立合作。
其中代表的院校西伦敦大学伦敦音乐学院与学院联合在新加坡本土授予英国本校学位文凭。也成为英国以外第一所推出该学位的高等音乐学府。
与英国皇家威尔士戏剧学院,澳洲昆士兰大学,澳洲塔斯马尼亚大学等众多海外的顶尖名校均建立了学分互认及学术交流的多层面合作。
新加坡莱佛士音乐学院环境设施
学院校区拥有 70 余间配备齐全的琴房、练习室,4 间创作室,9 间合奏室,1 间音频 室,2 间声乐室,5 间华乐室,1 间大型音乐钢琴室,1 间可容纳 100 人以上的演奏厅,1 间音响室,1 间舞蹈训练室,是目前新加坡琴房数量最多,设施配备最齐全的顶尖院校之一。
学院还专门配备设施先进的计算机房,以及藏书和参考资料超过 11,000 本的图书馆,免费无线网络(Wifi)覆盖校园全区,为学生营造了一个舒适便捷的学习环境。
以上“新加坡莱佛士音乐学院有什么专业?”内容希望对大家有所帮助。如果您对新加坡感兴趣,或者在择校和专业方面有任何疑问,欢迎咨询意腾留学www.eistudy.com,我们将根据您的具体情况和需求为你量身定制留学方案哦!




