对于十年寒窗苦读的学子来说,高考将是生命一次重要转折点,即将到来的高考决定能否走进自己理想的大学。能进入清华、北大这类名校固然好,但如果因为报考志愿失利等各方面原因,没有进入理想院校的学生来讲,选择高考直录澳洲大学则是生命又一次重要转折点,为自己的高考上了双重保险。意腾澳洲留学专业顾问给学生推荐几所可以通过高考成绩直接申请的澳洲名校。
澳大利亚悉尼大学 The University of Sydney
悉尼大学始建于1850年,是一所具有百年历史的澳洲第一所大学。以其卓越的科研成就,深厚的文化底蕴,雄厚的师资力量及得天独厚的地理位置闻名于世。130个国家,近1.2万国际学生在此开始自己的异国求学之路。悉尼大学共16个学院,47个科系,所涉及到的课程非常广泛:从人文到艺术,到工程到计算机科学,从传媒到设计,从商科到商业,从医学理论到临床实践等。悉尼大学为每一个真正在此求学的学子们提供最好最优秀的教育资源。
2012年4月,为了吸引更多中国优秀留学生,悉尼大学推出高考直录项目。中国高三毕业生,凭借一本线以上的高考成绩直接可以申请入读悉尼大学大一课程。除部分特殊学科有名额限制以外,其余学科,包括最受中国学生追捧的商科都没有申请名额的限制。只要申请人达到录取要求就可以拿到悉尼大学的录取通知书。这样以来,学生就可以在3年的时间拿到本科的学位证书,为学生节约了一年的时间。这意味着,学生会在更早的时间出来找工作,学生面临的工作竞争压力也将减轻许多。
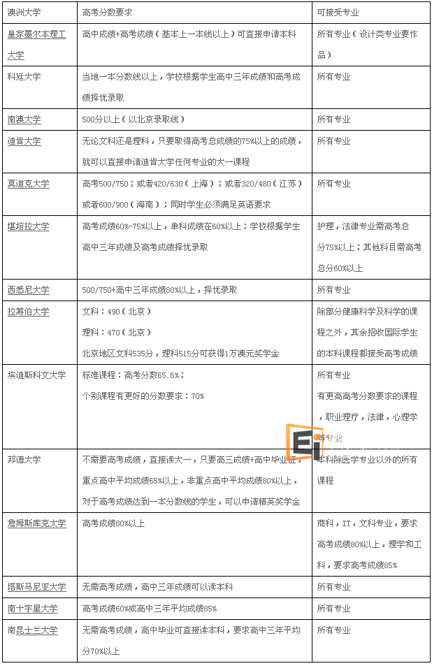
此外,澳洲接受高考直录的名校还有:






